平度一中鄭子明:山東物理競賽一等獎的成長之路,興趣與努力并重
其中平度一中2021級2班的鄭子明同學獲2023年全國物理競賽(山東賽區)一等獎,其中力學實驗取得最高分。“非常感謝平度一中的張樂會老師、生平章老師、青島中學的張立...
2025-11-20 09:45:43
物理學習四步法:底層邏輯+知識手冊+模型創建+習題強化
就是用用人家的思想,對于經典物理的理解也會有了高度,何況物理的終極難題一般都是數學問題呢?這部分屬于基礎知識了,幫助學生建立物理學的遺忘曲線,作為物理學習三年的...
2025-11-20 09:41:40
物理考試難題破解:掌握10大核心模型,告別‘一看就會、一做就廢’
物理考試總是一看就會,一做就廢?90%的高中生都卡在這10個核心模型上!其實,物理題再難,逃不出這10個核心模型。物理模型不是死記硬背,而是理解背后的邏輯這些模型看著簡...
2025-11-20 09:25:37
江蘇省教育廳官網:權威教育政策發布平臺,提供最新資訊與在線服務
該網站由江蘇省教育廳主辦,是了解江蘇省教育政策、新聞、公告等信息的權威渠道。官網主要功能:江蘇省教育廳官網是江蘇省教育系統的重要信息發布平臺。權威信息發布...
2025-11-19 20:56:55
2021全國大學生物理實驗競賽啟動:三大賽項等你挑戰,廈門大學選拔開啟
全國大學生物理實驗競賽是目前全國唯一一個最大規模的大學生物理實驗類學科競賽,于2021年3月進入中國高等教育學會高校競賽評估與管理體系研究工作組發布的《2020...
2025-11-19 20:55:24
備戰高考!高三物理如何事半功倍?李杰老師教你3大復習秘訣
在高三物理復習的后期,另外從去年的高考試題來看題目的運算量很大,因此運算能力的考查也是很重要的一個方面,有時考試的時候就是因為一個運算錯誤,導致心態發生變化,影...
2025-11-19 15:44:43
高二物理成績上不去?名師耿佩揭秘三大難題,提分30-50分有方法
而今年在名師天團畢業的幾位學生中,有同學高一時物理常年徘徊在及格線邊緣,跟著耿佩老師系統學習后,高考物理成功突破學科短板,提分近30分。名師天團耿佩老師用十...
2025-11-19 15:32:46
杭溫對決再上演!浙江物理競賽省隊名單公布,25名學霸來自9所高中
近日,浙江省物理學會公示了第42屆全國中學生物理競賽浙江省隊名單以及一二三等獎名單。而“杭溫對決”不僅是在物理競賽上,此前,還公布了數學、化學競賽的獲獎名單20...
2025-11-19 15:22:16
物理競賽驚現黑馬!山西附中逆襲,華二14金背后的教育真相
華東師大二附中又拿了14塊金牌,數字擺出來,像一座山。但山西大學附中,悄悄把地圖撕開了一角。人大附中12人,成都七中11人,聽著還是強,但已經不是當年那種“碾壓感”了。...
2025-11-19 10:59:33
浙江物理競賽殺瘋了!18金4國集、MIT轉北大,背后藏著什么秘密路徑?
一句話:浙江物理競賽,殺瘋了。浙江提前應對,初中就拉“苗子計劃”,小學奧數那套提前搬到物理,卷得早,卷得準。李灝一初中其實搞信息奧賽,高一無基礎轉物理,三年就進國家隊...
2025-11-19 10:38:28
2025物理競賽決賽結果出爐:華師大二附中包攬冠亞軍,上海選手創歷史性突破
2025年第42屆物理競賽決賽剛剛落下帷幕,這場全國頂級“學霸”的終極對決,結果已經火熱出爐!國家集訓隊50人——這是真·學神,已提前鎖定清華北大保送資格!華二這次上演...
2025-11-19 10:35:48
五華區教育碩果累累:昆八中物理競賽奪魁,創新驅動培育未來棟梁
這一成績不僅是昆八中辦學理念的成功實踐,更是五華區教育高質量發展的生動縮影。創新驅動,培育棟梁五華區著力打造高素質教師隊伍,實施“五航計劃”和梯次培養工程,建...
2025-11-19 09:54:32
云南學子物理競賽創佳績:斬獲7銀9銅,昆三中展現智慧風采
云南學子表現出色,斬獲佳績。本屆全國中學生物理競賽決賽,云南共有16名學生進入省隊,在決賽中分別獲得7枚銀牌、9枚銅牌。其中,昆明市第三中學的五位高三同學,用一銀四...
2025-11-19 09:15:50
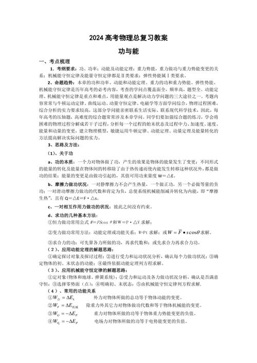
高三物理復習指南:高考物理知識框架圖匯總,沖刺復習必備資料
高三物理復習已經開始了,想必很多人都想知道高考物理知識點的框架圖,這圖非常有利于高考生提高物理復習效率。 高考物理沖刺復習資料高考物理試題加強對基本概念...
2025-11-18 20:44:26
高中物理競賽保送指南:國賽銅牌直通清華北大?專業選擇全解析
是這樣的,物理競賽可以說是最好走的競賽,基本上銅牌就直接和清華北大簽,國一國二不用說了吧,物理競賽,基本上只要進國賽,就是清華北大很多學校(比如北大)是有省三好或優干...
2025-11-18 16:54:47
高中物理實驗總結:打點計時器測速度重難點解析,電磁與電火花計時器考點全攻略
因此小編準備了這篇高中物理實驗總結;用打點計時器測速度重難點知識解析,歡迎閱讀。電火花計時器的紙帶安裝方法:以上就是高中物理實驗總結;用打點計時器測速度重難...
2025-11-18 16:52:36
新學期賽事高峰來臨!BPhO物理競賽:高含金量、高獲獎率的雙高之選
新學期已經開始,下半年的賽事高峰期也隨之而來,對于理工科專業方向的學生來說,競賽是背景提升必不可少的一部分,但很多同學并不清楚如何在眾多賽事中選擇適合自己的,花...
2025-11-18 15:55:49
青島物理競賽成績亮眼!33人獲省一等獎,近四年數量持續增長
從分布來看,今年獲得物理競賽省一等獎的33名青島學子來自7所中學。今年物理競賽,青島五十八中6名學子獲省一等獎、1人進省隊,取得歷史性突破。...
2025-11-18 15:46:12
高一刷完高三題?05后霸占物理金牌!南方1.2億砸出177塊金牌,北方為何集體失聲?
“高一就把高三的題刷完了,還順手拿了個全國金牌。河北那位沒進國家隊的程同學,照樣被清華“攀登計劃”撈走,競賽金牌折算95分,相當于高考直接加了一層buff。說到底,競...
2025-11-18 10:25:28-
安康學院云南錄取分數線 物理專業
物理好資源網(www.njxqhms.com)提供大量安康學院云南錄取分數線等中高考真題、PPT課件教案、單元測試題、物理實驗素材、物理競賽題、期中期末試卷、在線輔導、學習...
2025-11-17 23:27:00 -
安康學院在錄取分數線 物理專業
物理好資源網(www.njxqhms.com)提供大量安康學院在錄取分數線等中高考真題、PPT課件教案、單元測試題、物理實驗素材、物理競賽題、期中期末試卷、在線輔導、學習方...
2025-11-17 23:27:00 -
安康學院招生錄取分數線 物理專業
物理好資源網(www.njxqhms.com)提供大量安康學院招生錄取分數線等中高考真題、PPT課件教案、單元測試題、物理實驗素材、物理競賽題、期中期末試卷、在線輔導、學習...
2025-11-17 23:27:00 -
安康學院職高錄取分數線 物理專業
物理好資源網(www.njxqhms.com)提供大量安康學院職高錄取分數線等中高考真題、PPT課件教案、單元測試題、物理實驗素材、物理競賽題、期中期末試卷、在線輔導、學習...
2025-11-17 23:27:00 -
安康學院專業錄取分數線 物理專業
物理好資源網(www.njxqhms.com)提供大量安康學院專業錄取分數線等中高考真題、PPT課件教案、單元測試題、物理實驗素材、物理競賽題、期中期末試卷、在線輔導、學習...
2025-11-17 23:27:00 -
安康學院陜西錄取分數線 物理專業
物理好資源網(www.njxqhms.com)提供大量安康學院陜西錄取分數線等中高考真題、PPT課件教案、單元測試題、物理實驗素材、物理競賽題、期中期末試卷、在線輔導、學習...
2025-11-17 23:26:00
